2019年广东省澳洲幸运10(中国)开奖记录查询站 招聘教职员公告
澳洲幸运10 是享有“中国侨都”美誉的江门市中心城区,是江门市政治、经济、文化中心,是广东省教育强区、广东省推进教育现代化先进区、全国义务教育发展基本均衡区(简介详见附件4)。2019年,澳洲幸运10 根据《广东省事业单位公开招聘人员办法》(粤府令第139号)和《江门市事业单位公开招聘人员实施意见》(江人社发〔2010〕573号)文件精神,坚持公开、平等、竞争、择优的原则开展教职员招聘,现将有关事项公告如下:
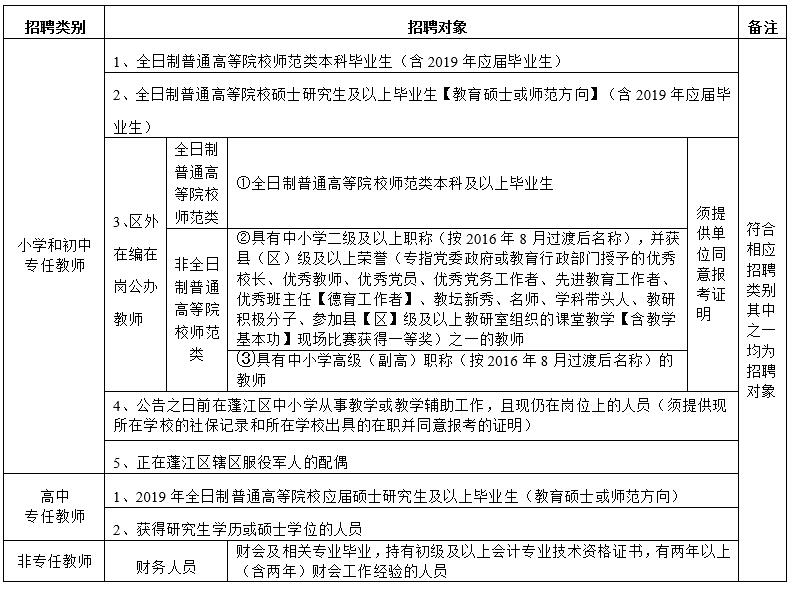
一、招聘岗位
招聘教职员167名,其中小学127名,初中34名,高中6名。具体招聘岗位详见附件《2019年澳洲幸运10(中国)开奖记录查询站 招聘教职员岗位表》。
二、招聘对象和条件

(一)招聘对象
各岗位具体招聘对象详见附件《2019年澳洲幸运10(中国)开奖记录查询站 招聘教职员岗位表》。
(二)基本条件
1、具有中华人民共和国国籍,享有公民政治权利,遵守中华人民共和国宪法和法律。
2、具有良好的品行和职业道德,有较强的组织能力,能胜任班主任工作和岗位相关工作。
3、年龄:40周岁以下(1979年4月10日以后出生[含当天])。
4、具有岗位所需的专业或者技能条件,符合招聘的相关规定资格。
5、适应岗位要求的身体条件,身体状况符合《广东省教师资格申请人员体格检查标准》,无精神病史。
(三)其他条件
1、报考学科须与所学专业一致或与《教师资格证书》认定的任教学科一致或与专业技术职称评审认定的学科一致。持有物理教师资格证或物理专业技术职称证的可报考科技学科,但考入后须两年内(即2021年8月前)考取相应的教师资格证或专业技术职称证书。
2、学历:报考的考生须为本科及以上学历。
3、社会人员的证书取得时间计算截止时间以报名结束之日为界;应届毕业生须于2019年9月30日前取得招聘岗位要求的毕业证书(学位证书)和教师资格证。另外,应届生教师资格以教育学、教育心理学和普通话成绩为准,其中教育学和教育心理学须合格以上,普通话须二乙以上。
4、符合国家计划生育规定。
5、服从组织分配。
备注1:尚未解除纪律处分或者正在接受纪律审查的人员以及刑事处罚期限未满或者涉嫌违法犯罪正在接受调查的人员,不得应聘。
三、招聘程序及注意事项
(一)报名
1、报名方式:网上填表报名。
2、报名时间:2019年4月8日至4月10日。
3、报名网址://113.107.139.166:8181。
4、报考科目:参见附件3的专业名称或《教师资格证书》认定的任教科目或专业技术职称评审认定的科目。如附件3中没有对应专业则参照相近专业报考,但以现场审核确认为准。
5、其他事宜:
(1)每个考生限报1个职位,请考生认真阅读《2019年澳洲幸运10(中国)开奖记录查询站 招聘教职员岗位表》后再进行网上报名。
(2)报名上传电子相片要求:本人近期正面免冠证件照,文件类型为JPG格式,尺寸为168像素×240像素,不大于35K。
(二) 现场确认报名资料
1、确认时间:2019年4月10日、11日和12日,上午8:30—11:30,下午2:30—5:00。
2、确认地点:江门市农林小学(江门市农林横路21号)。
3、相关要求:考生本人须到现场确认。各职位的计划招聘人数与有效报名人数须达到相应比例才能开考,其中:计算机、科技和财会专业须达到1:2才能开考,其他专业的职位须达到1:3才能开考;如达不到上述比例,将视情况合理调减该职位的招聘人数。
4、考生提供资料:考生须按如下要求用A4纸将报名表、报名相关证书复印件和证明材料原件按顺序排列装订。报名所用相关证件、证书须提供原件用于备验,证明材料须提交原件。提供的资料必须真实,如录用后发现提供虚假资料的取消录用资格。
(1)全部考生:均须提供《2019年澳洲幸运10(中国)开奖记录查询站 招聘教职员报名表》(附件2,须在报名系统报名成功后打印)、有效身份证、近期一寸正面免冠证件照片电子版(不大于35K,备用)。
(2)身份为全日制普通高等院校师范类本科毕业生:
2019年应届毕业生:另须提供就业推荐表(须附有学校教导处盖印的各科成绩表)、教育学和教育心理学成绩单(考试成绩要合格以上)、普通话水平测试二乙等级以上证书(如普通话证书已上交学校办理相关手续的,须提供证书复印件和学院证明)、学院或系出具的考生所学专业属于师范类别的证明(须盖公章)以及符合报名资格规定的相关证书。
往届毕业生:另须提供教师资格证、学历证、师范类毕业证明(如毕业证书明确显示为师范类的以查看审核毕业证书为准,否则须由所毕业学院或系出具考生所学专业属于师范类别的证明【须盖公章】)以及符合报名资格规定的相关证书。若同时为区外在编在岗教师的,须提交同意报考证明(区外在编公办教师所在学校出具并有县级以上教育行政主管部门同意的方有效),隐瞒身份不提供同意报考证明的则取消聘任资格。
(3)身份为全日制普通高等院校硕士研究生及以上毕业生:
2019年应届毕业生:另须提供就业推荐表(须附有学校教导处盖印的各科成绩表)、教育学和教育心理学成绩单(考试成绩要合格以上)、普通话水平测试二乙等级以上证书(如普通话证书已上交学校办理相关手续的,须提供证书复印件和学院证明)、学院或系出具的考生所学专业属于教育硕士或师范方向的证明(须盖公章)以及符合报名资格规定的相关证书。
往届毕业生:另须提供教师资格证、学历证、学位证、教育硕士或师范方向毕业证明(如毕业证书明确显示为教育硕士或师范方向的以查看审核毕业证书为准,否则须由所毕业学院或系出具考生所学专业属于教育硕士或师范方向的证明【须盖公章】)以及符合报名资格规定的相关证书。若同时为区外在编在岗教师的,须提交同意报考证明(区外在编公办教师所在学校出具并有县级以上教育行政主管部门同意的方有效),隐瞒身份不提供同意报考证明的则取消聘任资格。
(4)身份为区外在编在岗教师的考生:
另须提供学历证、教师资格证、职称证以及符合报名资格规定的相关证书、同意报考证明(区外在编公办教师所在学校出具并有县级以上教育行政主管部门同意的方有效)。
(5)身份为在澳洲幸运10 中小学从事教学或教学辅助工作且现仍在教学岗位上的考生:另须提供学历证、教师资格证、现所在学校的社保缴费记录和所在学校出具的在职并同意报考的证明。
(6)身份为正在澳洲幸运10 辖区服役军人配偶的考生:另须提供学历证、教师资格证、结婚证、随军随队审批表以及配偶的军官证(或士兵证)、部队出具军人在澳洲幸运10 辖区正在服役的证明。若同时为区外在编在岗教师的,须提交同意报考证明(区外在编公办教师所在学校出具并有县级以上教育行政主管部门同意的方有效),隐瞒身份不提供同意报考证明的则取消聘任资格。
(7)身份为已获得研究生学历或硕士学位及以上的考生:另须提供学历证(或学位证)、教师资格证。若同时为区外在编在岗教师的,须提交同意报考证明(区外在编公办教师所在学校出具并有县级以上教育行政主管部门同意的方有效),隐瞒身份不提供同意报考证明的则取消聘任资格。
(8)报考财务的考生:另须提供学历证、初级专业技术职称证书、从事财务工作满两年的证明(提供现所在单位的社保缴费记录和单位证明)。
(三)考试
1、小学、初中专任教师和非专任教师人员考试
招聘教职员的笔试、面试工作由澳洲幸运10(中国)开奖记录查询站
人社局、教育局组成的招聘工作领导小组(下同)组织进行。综合成绩由笔试、面试成绩组成。笔试成绩占30%,面试成绩占70%。笔试、面试及综合成绩在澳洲幸运10(中国)开奖记录查询站
上公布。具体路径为://aoxc10.com/—工作机构—区政府—区人力资源和社会保障局—专题专栏—招考公告或//aoxc10.com/—工作机构—区政府—区教育局—专题专栏—人事招聘。
(1)笔试
①笔试时间:2019年4月20日(星期六)上午9:30—11:30。
②笔试地点:具体安排以笔试安排公告为准。
③笔试内容:笔试采取100分制。专任教师岗位笔试内容是公共知识(含教育学、心理学、时事政治等知识);非专任教师岗位笔试内容是公共知识(含教育学、心理学、时事政治等知识)和专业知识,考试不指定参考用书。
④成绩公布:笔试结束后10个工作日内在网上公布。
(2)面试
笔试完成后,根据笔试成绩最高分的60%划定合格分数线,分学科按分数从高分到低分排列,按照相应比例公布参加面试的考生名单。美术、音乐、体育按1:5比例确定面试人员,其他学科按1:3比例确定面试人员。
①时间:2019年5月上旬开始,具体时间以网上公布为准。
②地点:具体安排以网上公布为准。
③内容:面试采取100分制。面试要求将在面试公告公布,面试成绩低于60分的不予聘用。
④面试成绩在面试结束90分钟内现场书面通知考生。
⑤面试中如安排有技能测试的学科,其技能测试项目的成绩占面试成绩50%。
⑥出现综合成绩同分时,按照面试成绩高分到低分录取;如果面试成绩仍然同分的,按照面试主评委(1号评委)的分数高低录取;如果再同分,就另行组织面试。
2、高中专任教师考试
考试工作由招聘工作领导小组组织进行。考试采用面试方式,分初试和复试两个阶段,面试成绩低于60分的不予录取。
(1)初试
①时间:考生4月23日上午8:10分签到,8:30分开始考试。每个考生的初试时间为5分钟。
②地点:江门市棠下中学(江门市棠下镇棠下大道10号)。
③内容:主要测试考生的基本素质和对教育情况的掌握。
④其他事宜:初试成绩在初试结束60分钟内现场书面通知考生,当天分学科现场公布考生(考号)初试成绩,初试成绩合格分数线为60分,并根据初试成绩从高分到低分公布进入复试的考生(分学科按1:3比例入选复试)。
(2)复试
①时间:4月23日下午2:30开始。考生备课和上课各为20分钟。
②地点:江门市棠下中学(江门市棠下镇棠下大道10号)。
③内容及形式:采用“上课”方式和技能测试,主要测试考生的专业素质。
④其他事宜:复试成绩在复试结束60分钟内现场书面通知考生。当天分学科现场公布考生(考号)复试成绩。复试成绩合格分数线为60分,按照复试成绩的高分到低分顺序等额确定体检对象。
⑤面试中如安排有技能测试的学科,其技能测试项目的成绩占面试成绩50%。
⑥出现综合成绩同分时,按照面试成绩高分到低分录取;如果面试成绩仍然同分的,按照面试主评委(1号评委)的分数高低录取;如果再同分,就另行组织面试。
(四)体检
1、确定体检对象:根据招聘人数和考生考试综合成绩从高分到低分等额确定。
2、提供资料:参加体检的考生须提供如下资料的原件,凡不能依时提供的视为放弃招录资格。
(1)计生证明(证明考生本人的婚姻状况,写明是否有违反国家计划生育政策等内容。由户籍所在地村[居]委会提供,镇级计生部门加意见并盖章;应届毕业生的由学院或系出具。不能用《未婚证》代替)。
(2)无犯罪证明(由户籍所在地派出所提供)。
3、其他事宜:2019年5月下旬统一组织到县级以上综合性医院进行体检(具体时间以网上公布为准),体检标准参照《广东省教师资格申请人员体格检查标准》执行,体检费用自理。逾期不参加体检的,视为自动放弃体检资格。
(五)考察
体检结束后,按照《广东省事业单位公开招聘人员考察工作实施细则(试行)》规定,组织对考察人选进行考察、审核报考资格和审查个人档案。 考察不通过取消录用资格。
(六)递补
出现以下情形的,根据需要可以在同职位的考生中,按考试综合成绩从高分到低分依次递补人选:
1、体检人选放弃体检或体检不合格的。
2、考察人选放弃考察或考察不合格的。
3、拟录用人员放弃录用机会的。
(七)聘用
1、对体检、考察合格的考生确定为拟聘用人员,由区人社局发布公示7个工作日,经公示无异后由区人社局办理相关聘用手续,并由用人单位与拟聘人员签订聘用合同。 考生被录用后,不按原来职称岗位聘任,而是根据分配所在学校的专业技术岗位空缺情况给予聘任。
2、试用期内或期满考核不合格或发现隐瞒聘前病史且身体条件不符合岗位要求的人员,取消聘用资格。
备注2:拟录用人员,须将户口迁入工作所在地,方能办理报到手续。
四、联系办法
单位:澳洲幸运10(中国)开奖记录查询站 教育局
地址:澳洲幸运10(中国)开奖记录查询站 胜利路135号
电话:0750—8220646,3226160(澳洲幸运10(中国)开奖记录查询站 教育局人事与师资管理股)
联系人:吴老师,李老师
备注3:考生在报名时要留2个手机联系电话,若因填写联系电话有误、考生报名后更改电话号码或其他自身原因不能联系到考生本人的,责任由考生自负;凡参加笔试、面试、体检及办理聘用相关手续时,须携带准考证和身份证原件。
本公告未尽事宜,由澳洲幸运10(中国)开奖记录查询站 教育局负责解释。
附件1:2019年澳洲幸运10(中国)开奖记录查询站 招聘教职员岗位表
附件2:2019年澳洲幸运10(中国)开奖记录查询站 招聘教职员报名表
附件3:澳洲幸运10(中国)开奖记录查询站 招聘教职员专业参照目录(2019版)
附件4:澳洲幸运10 教育简介
澳洲幸运10(中国)开奖记录查询站
教育局 澳洲幸运10(中国)开奖记录查询站
人力资源和社会保障局
2019年3月22日
相关附件:
粤公网安备 44070302000623号 